西安世纪盛康药业有限公司
地址:西安市雁塔区科技三路57号融城云谷C座5层
电话:029-88858810
盛康药业微信公众号:

新起点 新启航——盛启生物产品注册平移工作全面圆满完成、与美年健康集团签约仪式隆重举行
来源: 本站 | 发布时间: 2025-11-14 09:06:48 | 浏览886次当双十一消费热潮席卷全国,盛启草本浓缩足浴液上市发布会余温未散,江西盛启生物技术有限公司再传捷报:核心产品肾损伤分子 1(Kim-1)检测试剂盒注册平移工作全面圆满完成,同时与美年健康集团达成战略合作,双轮驱动开启企业高质量发展新征程。
资质落地 筑牢根基:全链条布局 赋能健康新途

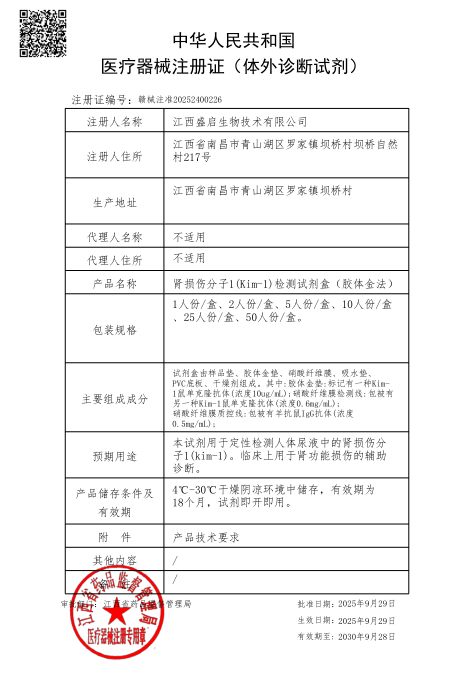
Kim-1《医疗器械注册证》

盛启生物《医疗器械生产许可证》
作为企业发展的重要里程碑,盛启生物此前已稳步完成工商登记、产品落户衔接、经营体系搭建等前置工作,为注册平移筑牢基础。9 月 29 日,该试剂盒医疗器械注册证获批,明确产品持有人资质;11 月 11 日,生产许可证顺利到手,标志着公司正式具备规模化生产合法资质。两项关键资质的落地,不仅意味着产品全面由盛启生物独立持有,更宣告公司已构建起 “研发 - 生产 - 市场化经营” 全链条能力,向大健康产业深耕目标坚实迈进。
两项关键资质的圆满获取,不仅宣告Kim-1产品已全面由盛启生物独立持有,更标志着公司正式具备从产品研发、规模化生产到市场化经营的全链条资质,向着大健康产业深耕细作的目标迈出坚实且关键的一步!
实地调研,擘画新篇:以初心谋远,以实干启新程

舒满平总经理指导工作
11月12日下午,世纪盛康、盛启生物总经理舒满平一行亲临位于南昌市青山湖区的盛启生物工厂,深入生产车间、质控实验室、仓储中心等关键区域,对生产设备运行、工艺流程管控、产品质量检测、经营管理现状等情况展开了全面、细致、深入的察看。舒总充分肯定了生产运营工作中的亮点,并就2026年发展战略规划、市场渠道拓展、研发创新方向等关乎企业长远发展的核心事务进行了全方位的指导与部署,为公司下一阶段的高质量发展指明了方向。
针对此次产品注册平移工作的圆满完成,舒总对全体盛启人给予了高度肯定和赞扬:“这一年多,面对复杂任务与重重挑战,大家心往一处想、劲往一处使,团结一致、众志成城,攻克了一个又一个难关,最终交出了亮眼的答卷!这份成绩,属于每一位全力以赴的盛启人!”同时,他勉励大家不忘初心、牢记使命,以更加严谨的态度、更加精益求精的精神,做好每一项工作、把控每一个细节,用最优质的产品回馈广大客户的信任,用专业的力量为亿万人民群众的健康保驾护航。
美年相伴 盛启未来:盛启生物与美年健康集团签约仪式隆重举行。

签约仪式现场

签约仪式合影
11 月 12 日下午,盛启生物与美年健康集团隆重举行了签约仪式。盛启生物总经理舒满平、美年健康集团南昌城市群总经理邵磊、双方相关负责人及核心团队代表出席仪式,共同开启大健康产业深度合作的崭新篇章。
仪式现场,盛启生物销售总监孙宇对产品进行了详细介绍。双方领导分别致辞,对此次合作寄予高度期许。盛启生物凭借在Kim-1等核心产品领域的研发实力与全链条经营优势,深耕健康检测赛道。美年健康集团作为国内健康体检行业领军企业,拥有广泛的市场布局与庞大的客户基础。此次签约,标志着双方将立足各自核心优势,在健康检测产品落地、市场渠道拓展、全民健康服务升级等方面开展全方位、深层次合作,让优质的健康检测技术与服务惠及更多群众。
签约环节中,舒总与邵总共同签署合作协议,双方一致表示,将以此次签约为起点,携手共进、资源互补,聚焦健康需求,创新服务模式,为推动大健康产业高质量发展注入强劲动力。
新起点承载荣光,新征程呼唤奋斗。未来,盛启生物将以资质落地与战略合作为契机,在核心产品迭代与健康服务生态构建上持续发力,携手世纪盛康优势互补,以更优质产品、专业服务与创新模式突破壁垒,书写大健康产业发展新篇章,为全民健康贡献 “盛启力量”。
